瀘州社保增減員申報辦理指南_社保報銷流程
欄目:瀘州社保新政策 作者:瑞方人力 時間:2018-05-21
瀘州社保增減員申報辦理指南|瀘州社保報銷流程,生育保險報銷流程,醫療保險報銷流程,養老金申領流程,失業保險報銷流程,工傷保險報銷流程,社會保險關系轉移指南
瀘州企業社會保險人員增加辦理指南
所需資料:
1、《瀘州市養工生增減表》(一式兩份加蓋公章)
2、參保員工身份證復印件
3、《瀘州市醫療保險人員增減表》(一式兩份加蓋公章)
4、《瀘州市失業保險人員增減表》(一式兩份加蓋公章)
瀘州企業社會保險人員減少辦理指南
所需資料: 1、《瀘州市養工生增減表》(一式兩份加蓋公章)
2、《瀘州市醫療保險人員增減表》(一式兩份加蓋公章)
3、《瀘州市失業保險人員增減表》(一式兩份加蓋公章)
瀘州社保待遇申領政策:
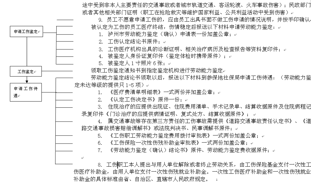
(一)瀘州工傷業務辦理流程

(二)瀘州生育保險報銷
產前檢查補助申報材料包括:
1、本人身份證明;
2、孕產婦系統管理保健卡;
3、各項檢查結果報告單;
4、各項檢查項目繳費憑證。
生育申報材料
1、財政、稅務部門制作或監制的醫療服務收費專用票據;
2、《生育證》或街道、鄉鎮計劃生育部門出具的符合計劃生育的相關證明;
3、出院病情證明;
4、患者或家屬簽字認可的費用清單、中藥復式處方以及相關檢查報告;
5、產前檢查補助申報材料;
6、住院期間的病歷首頁、入院記錄復印件;
7、參保憑證;
8、參保人或代理人身份證;
9、醫療保險經辦機構指定的銀行儲蓄賬號;
10、異地分娩的參保居民須提供分娩地社會保險(醫療保險)經辦機構出具的醫院資質和定點醫療機構等級證明;
11、醫療保險經辦機構要求提供的其他相關證明材料。
注:參保居民在異地住院分娩所發生的醫療費用,以及因特殊原因未能在本市定點醫療機構完成結算的醫療費用,由本人全額墊付,在住院分娩之日起不超過3個月,特殊情況不超過12個月,持資料到醫療保險經辦機構辦理醫療費用審核報銷手續,逾期不予辦理。
(三)瀘州醫療保險報銷指南
享受條件:
1、申請人已經辦理參保手續、足額繳交醫療保險費;
2、合作醫療指定醫療機構就醫;
3、參保人在備案醫療機構就醫發生了住院醫療費用,并先行預付現金,且保存有關單據和資料。
辦理材料:
1、原始收費收據;
2、費用明細清單;
3、門診病歷;
4、疾病診斷證明書;
5、社會保障卡;
6、身份證;
7、銀行賬戶。
辦理流程:
1、申請人提交申請材料
2、提交材料地點:參保人屬地的社會保險基金管理局各區社保分局醫保科。
3、社會保險基金管理局受理申請
(1)受理部門自收到申請材料之日起5日內對申請材料進行審核,并決定是否受理。
(2)申請材料不齊全的,在上述5日內一次性告知申請人需補正的全部內容。
(3)申請人應當自收到《補正材料通知書》之日起5日內補正材料。
(4)逾期不補正,視為撤回申請。
(5)但補正材料后,申請人可在法定有效期內重新提出申請。
申請完成
社會保險基金管理局審查材料并批準申請,申請人領取《社會醫療保險醫療費報銷單》后,予以報銷。
(四)瀘州失業保險領取條件及資料
申領條件:
1、已參加失業保險,用人單位和本人已按照規定履行繳費義務滿1年的;
2、非因本人意愿中斷就業的;
3、已按規定辦理失業登記,并有求職要求的。
申報材料:
1、本人身份證明;
2、用人單位出具的終止或者解除勞動合同的證明;
3、失業登記證明及求職證明;
4、失業保險經辦機構規定的其他材料(戶口本復印件一份、二代身份證復印件一份、歷年簽訂的勞動合同復印件、近期一寸彩照2張、本人郵政儲蓄賬號復印件一份)。
辦理程序:
1、用人單位自終止或解除勞動關系之日起15日內,將失業人員名單等材料提交失業保險經辦機構備案;
2、失業人員應在終止或解除勞動合同之日起60日內,辦理失業登記和申領失業保險金手續;
3、填寫《失業保險金申領表》,提交申報材料;
4、失業保險經辦機構審核符合條件的,應將有關事項告知本人,并納入當月發放計劃,當月發放計劃已生成上報的,納入次月發放計劃,次月開始發放;審核不符合條件的,說明具體原因。
(五)瀘州社會保險關系轉移
1.省內轉入
業務范圍:參保人員將四川省內的社保關系轉入參保地
所需資料:
(1)身份證和社保卡原件及復印件
(2)轉出地社保經辦機構出具的參保憑證
2.省外轉入
業務范圍:參保人員將四川省外的社保關系轉入參保地
所需資料:
(1)身份證和社保卡原件及復印件
(2)轉出地社保經辦機構出具的參保憑證
3.省內轉出
業務范圍:參保人員將現參保地的社保關系轉往省內各地
所需資料:
(1)轉入地社保局接收函
(2)身份證和社保卡原件及復印件
4.省外轉出
業務范圍:參保人員將現參保地的社保關系轉往省外各地
所需資料:
(1)轉入地社保局接收函
(2)身份證和社保卡原件及復印件
瀘州市社保局地址:四川省瀘州市龍透關路36號
瀘州市社保局電話:0830-3114602
上一篇:瀘州市生育保險實施細則
下一篇:返回列表
